Grad De Rudenie

Hmmm am cam uitat cum e cu astea si ma doare tare la audirea unor martori.
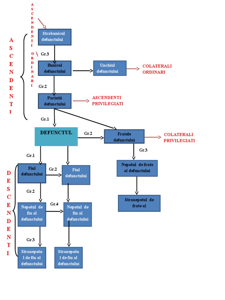
Grad de rudenie. B în linie colaterală după numărul naşterilor urcând de la una dintre rude până la ascendentul comun şi coborând de la acesta până la cealaltă rudă. Dupa gradul de rudenie rudele se grupeaza astfel. Conform codului familiei gradele de rudenie se stabilesc in doua feluri si anume. Gradul iii de rudenie.
Al patrulea verii și verișoarele sunt fiii unchilor și mătușelor persoanei. Strabunici linie dreapta ascendenta. Astfel fraţii sunt rude în gradul al doilea unchiul şi nepotul în gradul al treilea verii primari în gradul al patrulea. Bunici linie dreapta ascendenta.
Copii linie descendenta rude de gradul al doilea. Astfel copiii şi părinţii sunt rude de gradul întâi nepoţii şi bunicii sunt rude de gradul al doilea. Gradul de rudenie contsters40598 ce grad de rudienie are sora bunicii mele. Astfel fiul şi tatăl sunt rude de gradul întâi nepotul de fiu şi bunicul sunt rude de gradul al doilea.
Grade de rudenie colaterale persoanei în linie descendentă modificare modificare sursă. Rude de gradul al treilea. Rude de gradul intai. Gradul de rudenie se stabileşte astfel.
Gradul de rudenie este legatura bazata pe descendenta unei persoane din alte persoane si inseamna ca mai multe persoane au un ascendent comun iar afinitatea inseamna legatura care se stabileste intre un sot si rudele celuilalt sot. Grade de rudenie gradele de rudenie exprimă apropierea mai mare sau mai mică a legăturii de sânge dintre rude. Astfel două persoane sunt veri de gradul 1 dacă sunt fiii a doi frați au bunici în comun. La rudenia în linie dreaptă gradul de rudenie se determină după numărul naşterilor fiecare naştere constituie un grad.
Două persoane sunt veri de gradul 2 dacă sunt fiii a doi veri de gradul 1 au străbunici în comun etc. In linie dreapta unde se calculeaza nasterile din tata in fiu sau in sens descendent invers. Parinti linie dreapta ascendenta. Grade de rudenie veri.
Grad de rudenie distanta dintre rude masurata prin numarul nasterilor intervenite intre rudele in linie dreapta tatal si fiul sunt rude de gradul i bunicul si nepotul de gradul ii etc sau prin insumarea numarului de nasteri intervenite de la ascendentul comun la fiecare din rudele colaterale despre care este vorba fratii sunt rude de gradul ii unchiul si nepotul de gradul iii verii primari de gradul iv. A în linie dreaptă după numărul naşterilor.